EN
繁
eClass
職位招聘
學校刊物
聯絡資訊
認識保棠
認識保棠
保良精神
願景及使命
法團校董會
校長的話
學校計劃與報告
學校行事曆
學校設施
媒體報導
姊妹學校
文件及申請表
學與教
學與教
課程結構
課程特色
資優教育
資訊科技教學
德育、公民及國民教育
校園生活
校園生活
STEAM活動
體藝活動
境外學習
義工服務
入境事務處青少年領袖團
陸運會
學生成就
學生成就
文憑試成績及升學表現
校內外獎
國際遺傳工程機械設計競賽
香港中文大學 - 育養珊瑚校園計劃
環境及自然保育基金 - 微塑料污染的研究成果分享會
黑水虻廚餘回收再利用計劃
入學申請
入學申請
學校簡介
中一自行分配學位申請辦法
常用連結
常用連結
保良局
學校村
家長教師會
校友會
防騙視伏器
繁
EN
繁
eClass
職位招聘
學校刊物
聯絡資訊
Search
校內外獎
首頁
>
學生成就
>
校內外獎
2025-2026 上學期獎項
2024-2025 下學期獎項
2024-2025 上學期獎項
2023-2024 非學術獎項
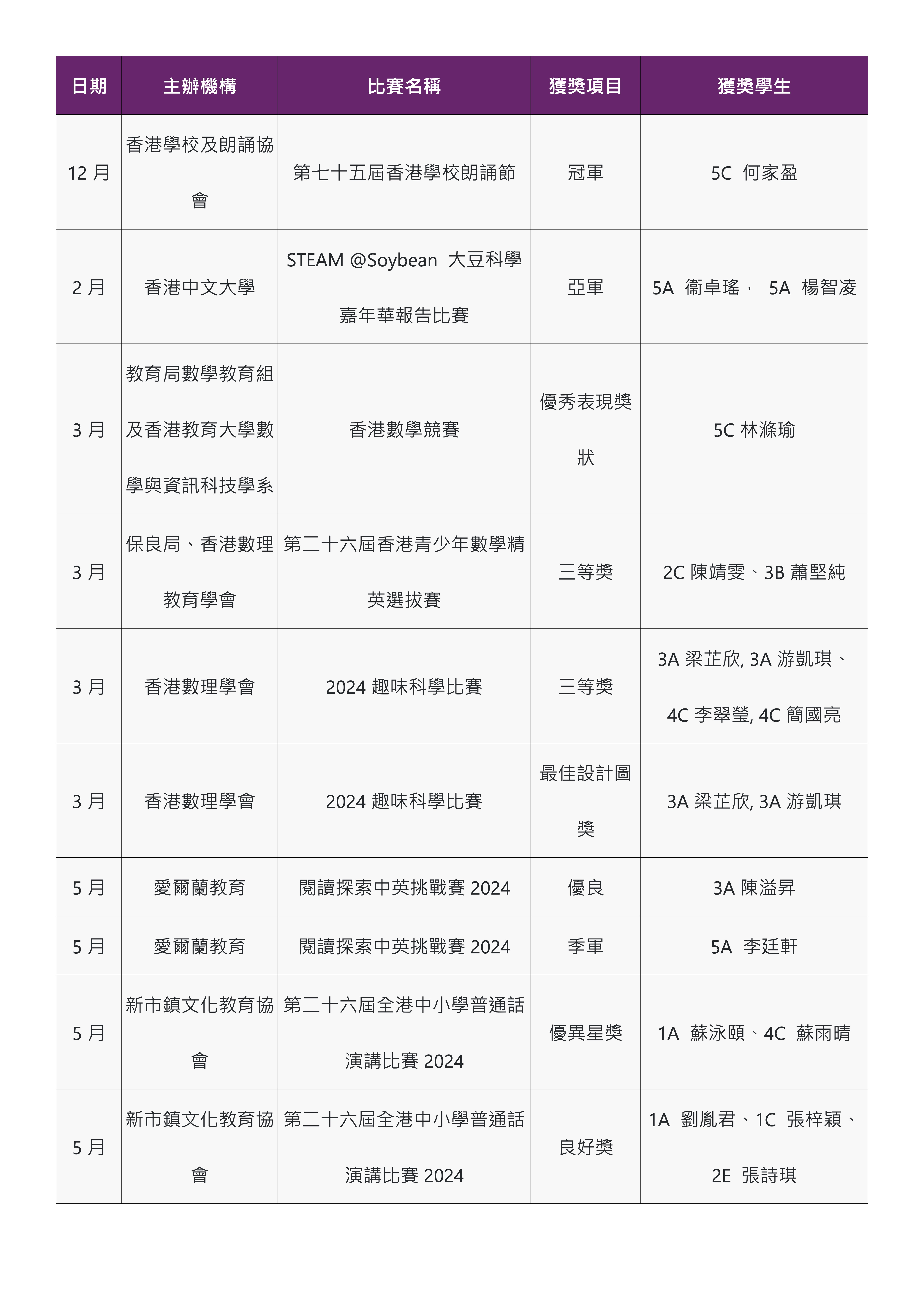
2023-2024 學術獎項
其他相關資訊
2023-2024 學術獎項
2025-2026 上學期獎項
2024-2025 下學期獎項
2024-2025 上學期獎項
2023-2024 非學術獎項
2023-2024 學術獎項
2023-2024 學術獎項
2025-2026 上學期獎項
2024-2025 下學期獎項
2024-2025 上學期獎項
2023-2024 非學術獎項
2023-2024 學術獎項
其他獎項
2023-2024 學術獎項
2025-2026 上學期獎項
2024-2025 下學期獎項
2024-2025 上學期獎項
2023-2024 非學術獎項
2023-2024 學術獎項